青岛市图书馆
书库搜索
书库搜索
站内搜索
续借
登 录
身份证号/借书卡号
密码 (默认666666)
EN
青图动态
重要通知
青图U书
业务建设
读者服务
参考咨询
新书推荐
开馆时间
办证向导
入馆须知
电话服务
借阅服务
资源分布
交通位置
区市馆指南
留言板
数字资源
外购数据库
自建资源
试用数据库
活动预告
讲座
少儿
培训
沙龙
尼山书院
网络
阅读
展览
影音
综合
活动报道
讲座
少儿
培训
沙龙
尼山书院
网络
阅读
展览
影音
综合
尼山书院
青图之窗
青图简介
光荣业绩
部门设置
视频介绍
青图史略
优秀服务品牌
志愿服务
精彩视频
2026年
2021年
2020年
2019年
2018年
2017年
2016年
2015年
2014年
2013年
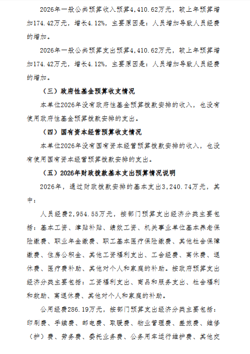
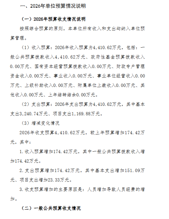
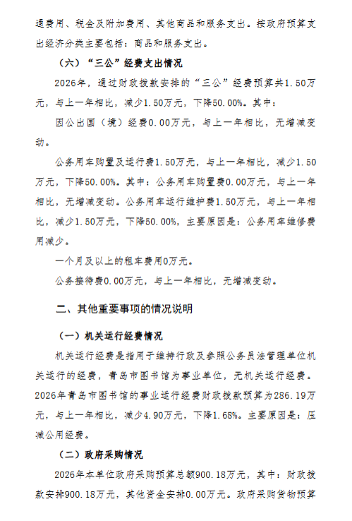
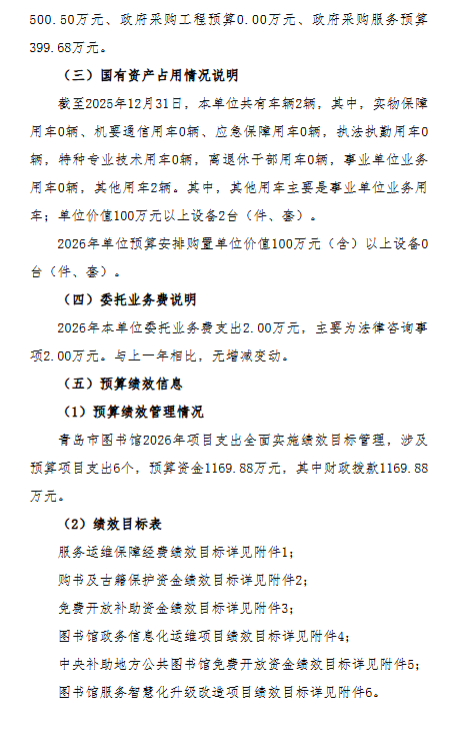
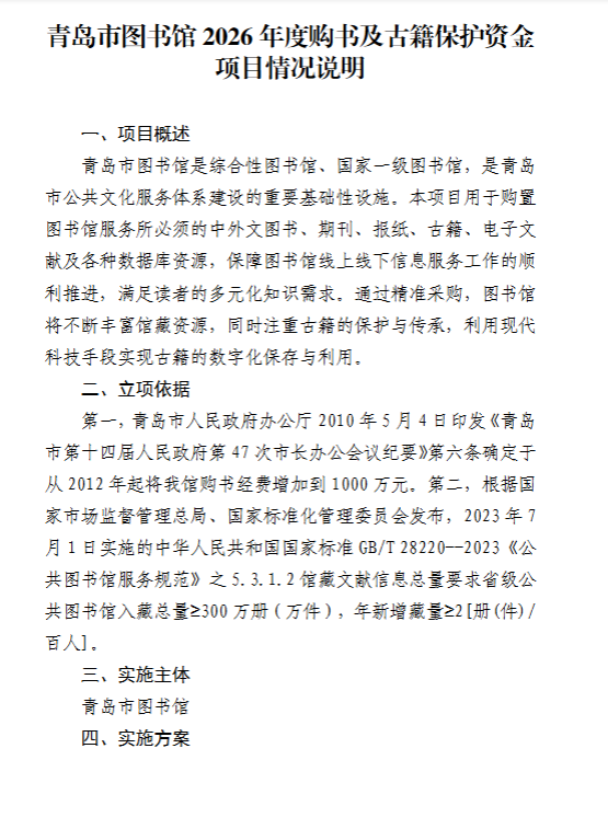
青岛市图书馆2026年度单位预算
来源: 作者: 阅读: 次 日期:2026/02/14
2026
文档下载
下一篇:没有了
上一篇:
2024年度青岛市图书馆决算